Procedure Resources
-
Terminology & Procedure
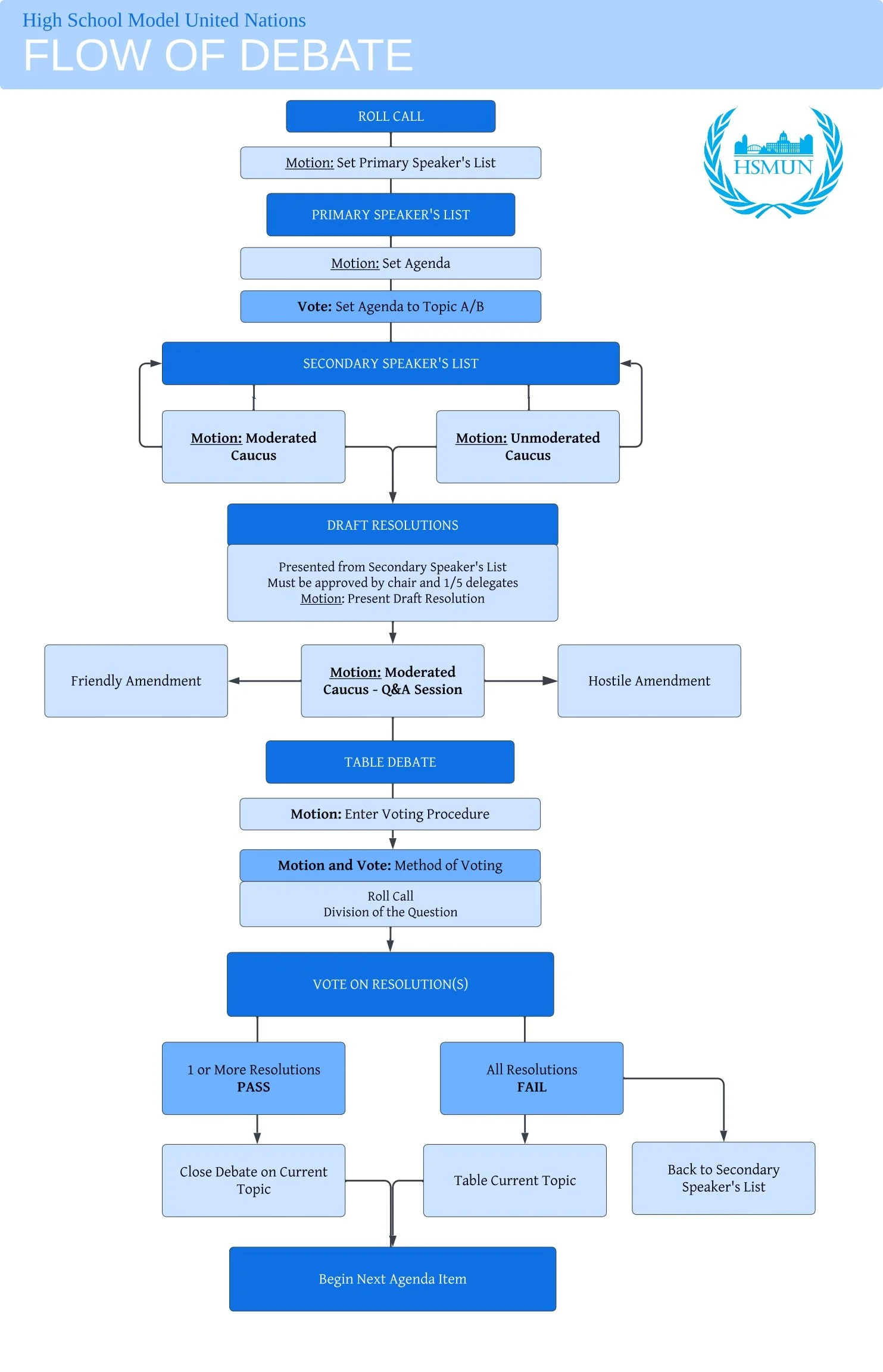
Attendance: Before the start of any committee session, the Chair (see ‘Committee Staff Roles’ below) will take attendance in alphabetical order. Delegations can answer either “present” or “present and voting”. If you answer ‘present and voting’ you MUST vote on all resolutions, and cannot abstain. If you arrive late to a committee session, send a note to the Chair
Amendments: Formal proposals to add to or revise the operative clauses of a Draft Resolution (DR). Delegates may propose amendments to any DR that has been introduced. There are 2 types of amendments
• Friendly Amendment: An amendment that all the sponsors of the DR agree to. Does NOT require a committee vote to be added to the DR.
• Hostile Amendment: An amendment NOT agreed to by all the sponsors of the DR. Require 1/5th of committee delegates as signatories before their introduction. Voted on upon closure of debate, in the order they were submitted.
Adjournment of the Session: Ends all debate and the conference. Used when your committee has finished dealing with all committee topics at hand.
Closing Debate: Debate ends on the committee topic, and immediately moves the committee into voting procedure.
Draft Resolution (DR): A working paper that has at least 1/5th of committee delegates as sponsors or signatories, and that has been approved by the Dais staff. Introduced by a sponsor on the secondary speaker’s list. DR sponsors may request to approach the Dais in order to present their DR to the committee as a whole. Voted on upon closure of debate in the order they were introduced.
Dilatory Motion: Any motion that the Chair deems inappropriate, has no chance of passing, or would constitute an unnecessary hindrance to debate.
Motion: A formal proposal that sets the direction of your committee.
Ex: “Motion to set the topic to Topic 1: ______.”
Ex: “Motion for a moderated caucus to discuss ______.”
Ex: “Motion to suspend debate until tomorrow morning at _____.”
Point: An informal statement made by delegates to make a correction, clarification or question. Use points to ask your Dais staff questions or bring your Dais staff’s attention to a rule of procedure that has been broken.
Primary Speakers list: When you walk into committee on Thursday, committee will start with the Primary Speakers list. From here, a delegation will propose a motion to start debating either Topic 1 or Topic 2.
Secondary Speakers list: Once the topic has been set, committee will go to the Secondary Speakers list. When it is your country’s turn to speak from the Secondary Speakers list, use this time to speak about your country’s foreign policy and opinions about the topic at hand. From here, delegates can propose a motion to hold moderated and un-moderated caucuses.
Suspension of the Debate: Debate is suspended when individual committee sessions end (ex: at the end of the evening on Thursday, immediately before lunch on Friday, etc.). Must be motioned for and voted on by the committee.
Working Papers: Any document that has not been approved by the Dais and introduced.
Voting Procedure: Each member of the Committee shall have one vote either “Yes,” “No,” or “Abstain”. Delegates cannot leave or enter the committee room once voting has begun. Resolutions require a 2/3rds majority to pass. Roll Call Voting allows each delegation to vote on the DR as a whole. Dividing the Question breaks the DR into multiple parts that are voted on clause by clause. (NOTE: All amendments, DRs, and other formal documents must be approved by the committee Dais staff before they are presented to the committee as a whole)
Committee Dais Staff Roles
Committee Chair & co-Chair: Keep track of delegate attendance, manage the speaking list, moderates debate, and enforce rules of procedure.
Foreign Policy Advisor (FPA): Your go-to person for answers about foreign policy questions during the conference.

